★簡介
展開
「醫事公費生」由「醫事人員養成計畫公費生甄試委員會」主辦,是為離島、偏鄉與原住民學生開設的專業醫務人員培育招生管道。這項招生採計的是「學測」成績。經由這個方式入學的同學,畢業後須至指定的鄉鎮服務達一定年限。
★有年齡與籍屬限制
展開
想要申請「醫事公費生」,無論是離島、偏鄉或原住民學生,都要具備高中職畢業的同等學力,且限定在民國88年7月31日以後出生的學生。原住民學生只需具備原住民身分;針對離島學生,則有下列三點地域和籍屬上的限制:
1.離島籍(不含蘭嶼、綠島、琉球):考生的戶籍限設於澎湖縣、金門縣、連江縣,且至申請「醫事公費生」當年最少須設籍滿6年;於當地接受高中(含)以下教育滿6年以上;家庭成員(祖父母、外祖父母或父母)須在學生出生後至報考當年,一直設籍於當地,不曾遷出。
2.蘭嶼鄉:考生為設籍於蘭嶼鄉的原住民或臺東縣的原住民或蘭嶼鄉的非原住民,於臺東縣接受高中(含)以下教育滿6年以上;家庭成員(祖父母、外祖父母或父母)須在學生出生後至報考當年,一直設籍於蘭嶼鄉,不曾遷出。
3.綠島鄉:考生設籍於綠島鄉或臺東縣,於臺東縣接受高中(含)以下教育滿6年以上;家庭成員(祖父母、外祖父母或父母)須在學生出生後至報考當年,一直設籍於綠島鄉,不曾遷出。
4.琉球鄉:考生設籍於琉球鄉或屏東縣,於屏東縣接受高中(含)以下教育滿6年以上;家庭成員(祖父母、外祖父母或父母)須在學生出生後至報考當年,一直設籍於琉球鄉,不曾遷出。
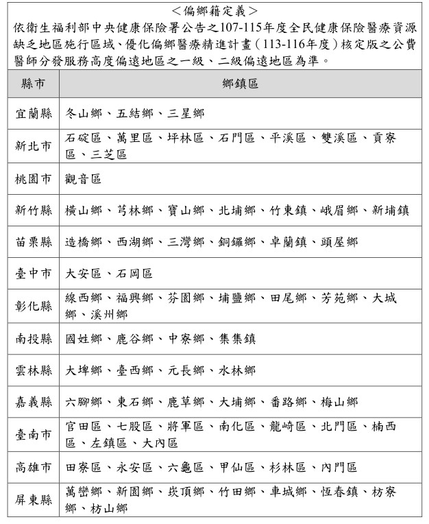
而偏鄉籍的考生,則指的是自出生起即設籍於全民健康保險醫療資源缺乏的地區至報考當年未曾遷出,並於該區接受高中(含)以下教育滿6年以上。
★簡介
展開
「離島及原住民師資保送甄試」由「聯保會」(離島地區及原住民籍高級中等學校應屆畢業生升學國(市)立師範及教育大學聯合保送甄試委員會)主辦,是為離島與原住民學生開設的師資培育招生管道。這項招生採計的是「學測」成績。經由這個方式入學的同學,畢業後將被分發至指定的鄉鎮任教達一定年限。
★離島學生
展開
離島學生的申請資格有三個條件:
1.限澎湖縣、金門縣(含烏坵鄉)、連江縣、屏東縣琉球鄉、臺東縣綠島鄉或蘭嶼鄉???????等地區的應屆畢業生,學生的戶籍須在當地設籍9年以上。
2.學生必須在離島地區完成國中及高中學業,假如當地沒有高中,則須就讀同縣之內的其他高中。
3.高中一、二年級在校學業成績每學期平均要達到60分以上。欲選填數學暨資訊教育學系人工智慧與資訊教育組的考生,數學、基礎物理、基礎化學及基礎地球科學等各科成績每學期均須在60分以上。
★原住民籍學生
展開
想要參加這項招生的原住民籍學生,須為高中應屆畢業生,高中一、二年級在校學業成績每學期平均都要達到50分以上,且須取得中級以上原住民族語言能力證明書。此外,又再細分下列五類:
【甲種】:指的是學生本人與家庭成員(祖父母、外祖父母或父母其中1人),在114年9月1日前同時設籍在下列同一縣市:基隆市、桃園市、宜蘭縣、嘉義縣、高雄市、屏東縣、臺東縣或花蓮縣,至報名前戶籍未曾遷出,且族語別、戶籍地及身分別(山地或平地)與選填校系皆相同者。
【乙種】:指的是學生本人與家庭成員(祖父母、外祖父母或父母其中1人),在114年9月1日前同時設籍在下列同一縣市:基隆市、桃園市、宜蘭縣、嘉義縣、高雄市、屏東縣、臺東縣或花蓮縣,至報名前戶籍未曾遷出,且族語別、戶籍地與選填校系相同、身分別(山地或平地)與選填校系不同者。
【丙種】:族語別及身分別(山地或平地)與選填校系相同,戶籍地與選填校系不同者。
【丁種】:族語別與選填校系相同,戶籍地及身分別(山地或平地)與選填保送校系皆不同者。
【戊種】:不符合前述四種資格,但具原住民籍身分的高中(含綜合高中學術學程)應屆畢業生。
因此考生在選填校系時,依所選校系可能會分屬不同資格。例:於A校系屬於甲種資格,於B校系可能屬於乙種、丙種、丁種或戊種資格;或於C校系屬於乙種資格,於D校系可能屬於丙種、丁種或戊種資格。
★簡介
展開
「原住民專班」是專為原住民學生開設的獨立招生方式,各校招生辦法不同,多數校系都設有「面試」項目。