技職考情

【圖解】115「技優保送」報名系統 收藏

  大學問編輯部   2026-01-30    技優保送

  分享

115學年度「技優保送」於115年2月2日10點至2月5日17開放報名,系統24小時開放,但請注意最後一日僅開放至下午5,系統關閉後,僅提供收件查詢功能,列印功能則至2月5日24點截止。

操作報名系統時請勿使用手機或平板,以免資訊顯示不全;也不要開啟多個瀏覽器重複登入,離開系統時,請記得要「登出」。

★報名技優保送時有哪些注意事項?請參考:【115技優保送】2/2-2/5報名 記得郵寄資料

首次登入系統時,請先設定通行碼。通行碼僅能設定1次,一旦送出即無法更改。通行碼在技優保送的報名、資格審查結果及成績排名查詢、繳款帳號查詢及網路登記志願等都會使用到,因此請考生務必當下列印或儲存通行碼妥善保存,若遺失則須向委員會申請補發。

步驟1:登入系統

進入115技優保送官網的「考生作業系統」,點選「報名系統」。第一次登入要先設定通行碼,設定完成之後,一定要列印通行碼儲存

完成之後再重回登入畫面,輸入「身分證字號」、「出生年月日」、「通行碼」及「驗證碼」,點選「通行碼已設定,我要報名」登入。並仔細閱讀注意事項。勾選已詳閱後,點選「進行報名」。



*注意:通行碼只能設定一次,且送出後無法更改。設定完成後請一定要列印通行碼儲存,離開通行碼設定頁面,則無法再行列印通行碼了。若遺失通行碼,可向招生委員會申請補發1次。

步驟2:輸入報名資料

進入報名系統後,請依序完成輸入並確認自己的「獲獎資料」、「報名項目」、「基本資料」是否正確。若已完成請點選頁面下方「我要確定送出」按鍵,即可送出資料。



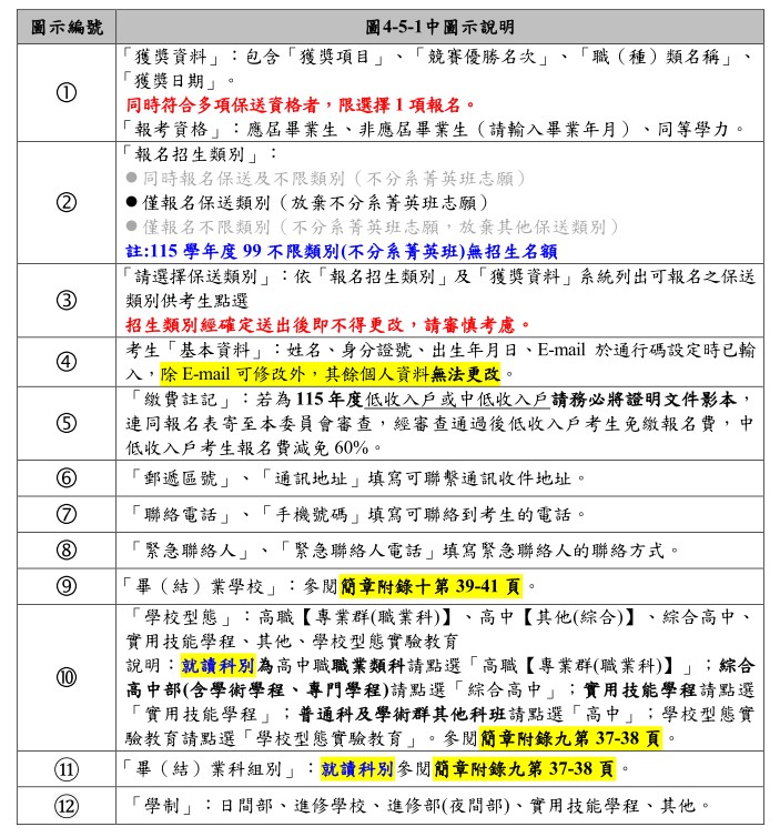
上方圖示說明如下:



*注意:「獲獎資料」中,若同時符合多項保送資格,僅能選擇一項報名;「報名招生類別」亦僅能擇一報名,且送出後不得修改。

步驟3:確定送出作業

進入確定送出頁面,請再次詳細核對「獲獎資料」、「報考類別」、「基本資料」等各類資料,如有錯誤需要修改,請點選「回上一頁進行修改」。

若資料確認無誤,請輸入通行碼後,點選「確定送出」。確定送出後,即無法修改所有報名資料,請考生務必確認所填報資料是否需要修正,若確定不再修改,請點選「確定」,確定送出後將進入列印審查資料頁面。


步驟4:列印審查資料

請依序列印相關報名表件,確認應繳資料無誤後,將報名專用信封封面貼在A4(含)以上尺寸的信封袋,在期限內以限時掛號寄出相關文件。



上方圖示說明如下:



*注意:必繳資料包含考生報名表、學歷(力)證明、技藝技能優良獲獎證明影本。各項資料裝入資料袋後,需在信封封面上勾選與簽名。

步驟5:查詢報名狀態

完成「確定送出」報名的考生,請記得回到系統查詢收件狀況。





★資料來源:技專校院招生委員會聯合會




 返回  

  延伸閱讀