大學問編輯部
2026-02-09
2026-02-09
軍校正期班
, 國防大學
, 國防醫學院
, 海軍軍官學校
, 中華民國陸軍軍官學校
, 中華民國空軍軍官學校
想要報考115年「軍校正期班」的同學,在正式報名前請記得要先去預約體檢,合格者才可以網路報名喔。有意報考軍校的同學,請先上網至「國軍人才招募中心」,從「國軍招募服務」點選「預約體檢」,進入「國軍招募班隊體檢預約系統」,先線上預約後,再到指定醫院體檢。
「大學問」(www.unews.com.tw)將各校要求的體格區分表,以及特約醫院整理如下,供同學參考。
3/31體檢截止,費用1400
【體檢截止日】:115年3月31日。
【體檢費用】:1400元。
【注意事項】
1.體檢一定要先線上預約時間,並選擇一間指定醫院辦理體檢。
2.考生請以網路上傳符合規格的數位相片電子檔,體檢報到現場不接受紙本照片。
3若預約上午體檢,前1日晚上11點以後請勿進食;若為下午體檢者,則當日上午6點以後請勿進食。女性考生請避開生理期體檢。
4.體檢時,醫院會發放體檢表1份,請妥善保存正本,於錄取報到時繳交給學校。
5.各醫院會依所訂時間將體檢結果表上傳,考生可自行列印體檢結果表(約10個工作天)或赴醫院領取體檢結果表。
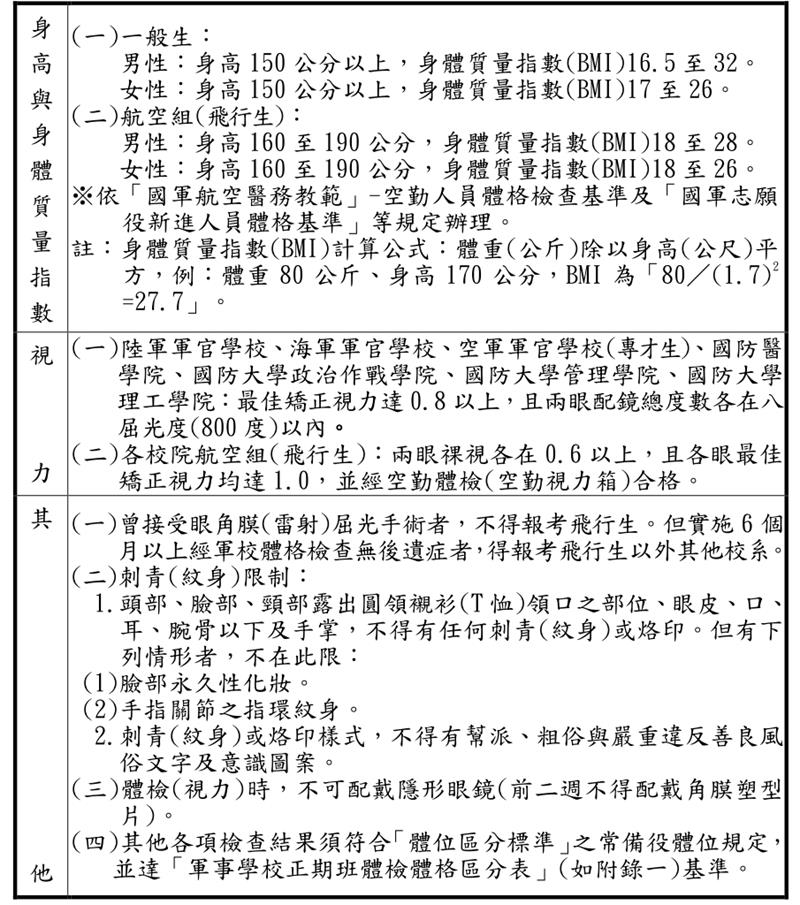
體格基準簡表

各校體檢體格區分表

體檢指定醫院

★資料來源:「國軍人才招募中心」
延伸閱讀